很多人第一次看到“中国篮协发布U21群殴事件处罚通知:4名球员停赛3年”的消息时,直观感受是震惊:在青年联赛、在被视为未来之星的U21赛场上,竟然会出现集体斗殴,并最终导致长达三年的严厉禁赛。这一事件之所以在舆论场掀起波澜,并不仅仅因为“群殴”这三个字本身的冲击力,而是它直指中国篮球青训体系中的价值观塑造、联赛管理中的漏洞,以及职业化道路上长期被忽视的“规则意识”。

如果说这份处罚通知只是一纸“惩罚”,那便低估了它的深远影响。中国篮协U21群殴事件处罚通知不仅点名了具体责任球员、球队和相关管理人员,更是在向整个篮球圈传递一个清晰信号:在竞技体育中,成绩可以短暂,输赢可以翻盘,但一旦突破了体育精神和职业底线,后果将是难以挽回的。4名球员停赛3年的决定,从职业前景的角度看几乎等于按下“暂停甚至重启键”,他们原本可能通往CBA甚至国家队的道路,也因此蒙上一层难以消散的阴影。
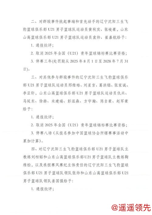
从事件本身来看,U21群殴并非孤立的“偶发冲动”,而是多重因素叠加的结果。一方面,青年球员正处于心理与性格的成长期,情绪管理能力不足、对冲突后果的预判缺位,很容易在比赛的对抗和语言刺激中失控;个别球队在平日管理与教育中,过于强调“血性”和“拼抢”,却忽视了尊重裁判、尊重对手、尊重规则的基本要求,当这种片面的竞争观念在赛场上被放大时,就可能演变为群体性失范行为。而管理层对赛场氛围的引导、对小动作和挑衅行为的早期干预不到位,也为矛盾升级埋下了隐患。

中国篮协在处罚通知中采取的强硬态度,本质上是一种“制度层面的纠偏”。过去,部分联赛、包括一些地方性比赛中,也曾出现过推搡、追打甚至冲上看台的恶性事件,但往往以停赛几场、罚款了事。长期下来,传递给球员和教练的潜台词似乎是:“闹大一点会被骂一阵,k彩娱乐官网但处罚也不过如此。”这次U21群殴导致4名球员被停赛3年,正是要打破这种“代价不高”的错觉,用制度成本倒逼各方重新重视赛场秩序与职业操守。
从青训发展角度看,这起群殴事件是一记刺耳的警钟。中国篮球一直强调要从青少年抓起、从U系列梯队中选拔和培养未来国家队主力,但如果在技术、体能训练之外,缺失了系统的心理辅导、规则教育和职业素养课程,那么所谓的“天赋”很可能在关键节点上自毁前程。真正成熟的青训体系,不仅要教会球员如何突破防线,更要教会他们如何克制怒火、如何在不公甚至误判面前保持理性。在这一点上,无论是俱乐部梯队、体校,还是地方篮协,都需要将“赛风赛纪课”纳入刚性要求,而不是赛前简单几句“注意文明比赛”的口头提醒。
回顾国际篮球的一些案例,可以更直观地理解这份处罚通知的意义。曾有著名联赛因为场上爆发大规模冲突,必威体育官网联盟对多名主力球员给出跨赛季禁赛、巨额罚款与公益服务强制要求,并通过视频教育、规则考试等方式,让所有注册球员重新学习“什么是职业球员该有的行为边界”。中国篮协此次对U21群殴事件的强力回应,如果能配套后续的教育和制度建设,就不仅是对个案的处理,更是一次全面校正价值观的契机。否则,仅靠高压处罚而缺少后续引导,只会让球员心存怨气,难以真正从中吸取教训。
值得关注的是,这4名被停赛3年的球员,几乎可以肯定会成为未来讨论青训和联赛纪律时的“反面案例”。从某种意义上说,他们既是事件的加害者,也是在不成熟体系中成长的“受害者”。在一线教练圈中流传的说法是:有些年轻球员从梯队到预备队,再到成人队,几乎没有接受过系统的职业伦理教育,关于“可以做什么、绝对不能做什么”的界限,全靠个人领悟和环境熏陶。一旦周围舆论偏向“只要够狠就能立足”的思路,那么在高压对抗下,群殴甚至报复性犯规就变得“顺理成章”。反思U21群殴事件,不只是反思某几名球员的冲动,更是反思我们为他们提供了怎样的成长环境。

从联赛品牌的层面看,这场群殴也是一次不小的公关危机。U21联赛本应成为展示中国篮球未来希望的窗口,却因为一起恶性冲突在网络上引发质疑:“中国篮球怎么了”“青训出了什么问题”。当中国篮协发布U21群殴事件处罚通知时,也是在努力给公众一个态度鲜明的回应:对于伤害联赛形象、损害青少年体育价值观的行为,绝不会轻描淡写地处理。这种态度对于重塑联赛公信力、维护赞助商和观众的信心,也是必不可少的一环。
只有严厉处罚还远远不够。更深层次的问题是:如何把这次事件转化为行业整体进步的起点。一种可行的路径是,将此次群殴作为反面教材,纳入各级教练员、裁判员和青少年球员的培训内容,通过视频回放、情景重现,让参与者在讨论中意识到情绪失控的触发点和升级路径,再配合心理学专家讲解情绪管理技巧。把“如何在高压比赛中保持冷静”训练得像罚球和战术一样日常化,才能真正从源头减少类似事件发生。

中国篮协以及各省市篮协也可以借机完善相关条款,对“群殴”“追打”“故意伤人”等行为给出更清晰的量化标准和惩戒级别,并公开典型判罚案例,让所有注册球员和教练提前知晓底线在哪里、代价有多高。当风险被清晰呈现,规则被不断强化,所谓“冲动一时爽”的空间就会大幅缩小。
从长远看,这份关于U21群殴事件的处罚通知如果被视作一个转折点,那么它真正指向的是一种更成熟的篮球生态:既有激烈对抗,也有严格边界;既鼓励血性拼搏betway必威,也坚持尊重规则。对于已经受到处罚的球员而言,停赛3年是一段漫长而残酷的空白期,但如果能够在这段时间里完成对自我、对职业道路的再认识,未来仍然存在回归的可能。对于整个中国篮球来说,这次震荡式的警醒也许正是迈向更高水平、更高文明度联赛所必须经历的一次“阵痛”。